Poniżej przedstawiamy pełny opis schematu oszustwa oraz dokument PDF, w którym umieściliśmy wybrane screenshoty dotyczące tego oszustwa.
PEŁNY SCHEMAT OSZUSTWA:
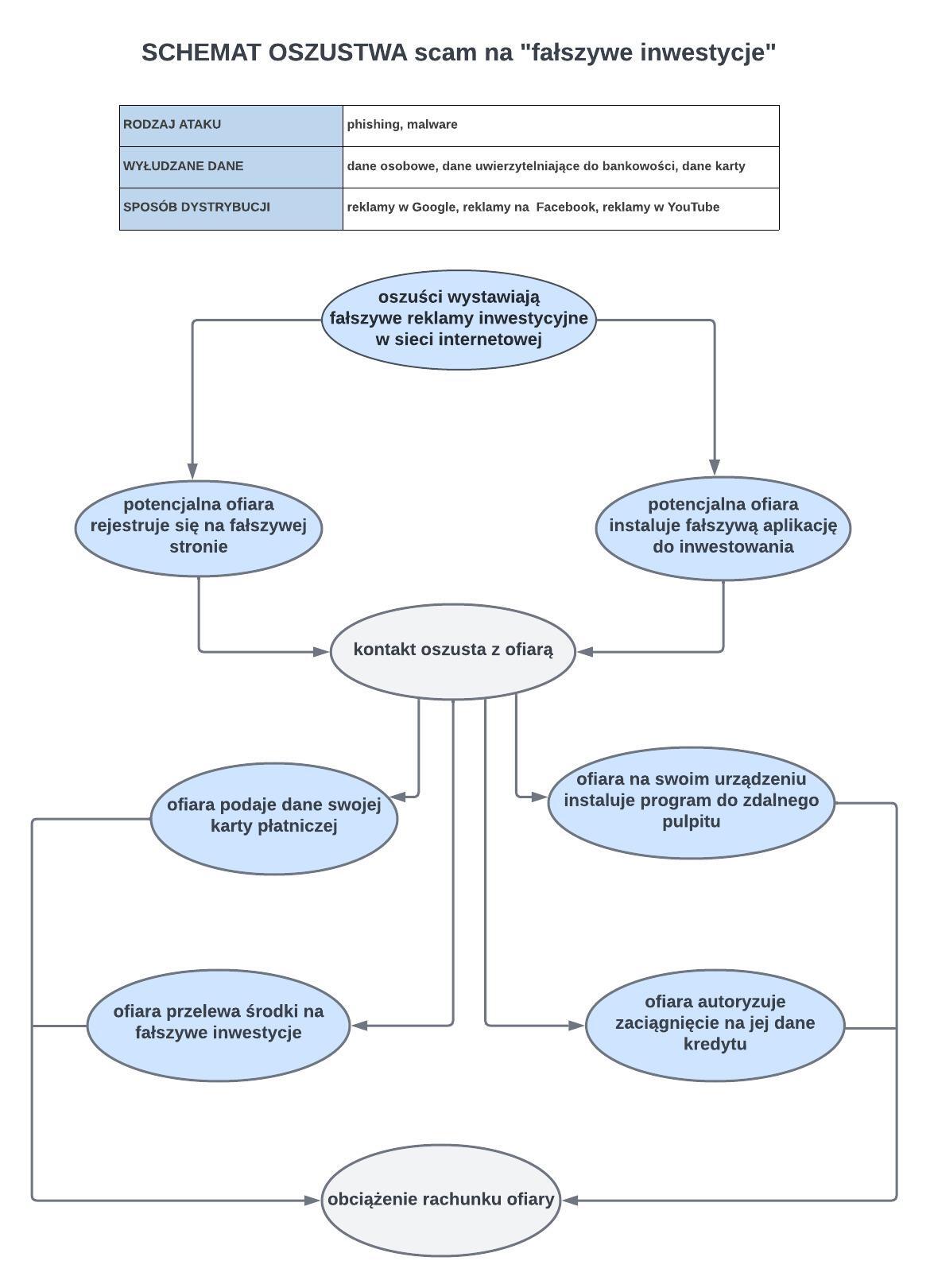
Oszustwo na fałszywe inwestycje znane jest w różnych krajach na całym świecie. W Polsce już od dawna wykorzystywany jest ten scenariusz. Stosowana przez przestępców wyrafinowana socjotechnika powoduje, że spora liczba osób chcących szybko się wzbogacić, a nie znająca specyfiki tego produktu, pada ofiarą ich manipulacji i traci często wszystkie swoje oszczędności lub też pozostaje z długami.
[Krok; 1] Oszustwo rozpoczyna się od umieszczenia przez przestępców reklam fałszywych inwestycji w serwisach informacyjnych, platformach rozrywkowych oraz portalach społecznościowych jak np. Facebook, czy YouTube (rys. 1).

Rysunek 1 Reklama fałszywej inwestycji w akcje Orlenu
Reklamy informują o bezpiecznym inwestowaniu z możliwością uzyskania dużych zysków. Uwiarygadniając przedsięwzięcie zawierają one wizerunki znanych osób ze świata polityki, sportu lub podszywają się pod instytucje finansowe, spółki Skarbu Państwa czy marki znanych i rozpoznawalnych zagranicznych firm (rys. 2).

Rysunek 2 Reklama wykorzystująca wizerunek znanego sportowca
Z coraz większą intensywnością cyberprzestępcy wykorzystują technologię deepfake do przygotowywania materiałów oszukańczych. Pozwala im ona na tworzenie nagrań video, w których wykorzystując wizerunek i model głosu znanej osoby (w tym także influencerów), dokładają ułożony przez siebie tekst. Nagrania przygotowane są tak, aby sprawiały wrażenie, że osoba znajdująca się na nim, zachęca do rzekomych inwestycji. Z naszych obserwacji wynika, że cyberprzestępcy zaczęli robić coraz to bardziej wiarygodnie wyglądające nagrania deepfake, utrudniając tym samym możliwość rozpoznania oszustwa. Z przykładowymi nagraniami video, w których cyberprzestępcy wykorzystali technologię deepfake można zapoznać się tutaj: https://cebrf.knf.gov.pl/deepfake
[Krok; 2]Osoba, która da się złapać na ten haczyk, po kliknięciu w taką reklamę proszona jest o wypełnienie swoich danych kontaktowych w celach rejestracyjnych ( rys. 2) lub instalację aplikacji do inwestowania (rys. 3).

Rysunek 2 Przystąpienie do programu – rejestracja

Rysunek 3 Fałszywa aplikacja do inwestowania
[Krok; 3] Z zarejestrowanym już potencjalnym inwestorem, kontaktuje się przestępca podający się najczęściej za brokera lub konsultanta inwestycyjnego. Oszust pozostając w ciągłym kontakcie telefonicznym ze swoją ofiarą manipuluje ją, rozsiewając przed nią wizję bardzo dużego i szybkiego zarobku bez ryzyka utraty środków.
[Krok; 4] Przestępca przekazuje ofierze numer rachunku (należący najczęściej do innej ofiary) do przelewu środków na transfer inwestycyjny. Po kolejnych zrealizowanych przez ofiarę przelewach, aby uśpić jej czujność i zaostrzyć apetyt na dalszy zysk z szybkiej inwestycji, oszuści zasilają jej rachunek drobnymi kwotami przelewanymi w rzeczywistości z rachunków innych „pseudo inwestorów”. Przestępcy mogą również stosować perswazję wobec ofiary przedstawiając jej wyniki zysków zamieszczone na fałszywych platformach inwestycyjnych (rys. 4). Często na tym etapie przy rejestracji na fałszywej platformie przestępcy wystawiają formularz wyłudzający dane karty płatniczej ofiary.

Rysunek 4 Fałszywa platforma inwestycyjna
[Krok; 5] Gdy ofiara nie chce już dalej inwestować pieniędzy i chce wypłacić wypracowane zyski, przestępcy pod pretekstem pomocy w wypłacie jej środków z inwestycji proszą ją, aby ta na swoim urządzeniu zainstalowała legalny program do zarządzania zdalnym pulpitem np. AnyDesk, TeamViewer, QuickSupport czy Alpemix (rys. 5).
W sierpniu 2023 roku przestępcy zaczęli również wykorzystywać aplikację WhatsApp, jako narzędzie do zdalnego pulpitu. Wynika to z wprowadzenia nowej możliwości przez komunikator. Będąc w połączeniu głosowym przez WhatsApp (preferowana forma przez przestępców), zmieniają połączenie na video, dzięki czemu pojawia się opcja na udostepnienia zawartości ekranu (zarówno dla aplikacji mobilnej, jak i desktopowej). To znaczne ułatwienie dla oszustów, ponieważ nie muszą przeprowadzać ofiary przez proces instalowania dodatkowej aplikacji.

Rysunek 5 Przykład rozmowy oszusta z ofiarą
Zmanipulowana ofiara udostępniając zawartość swojego pulpitu, loguje się do bankowości internetowej i w ten sposób udostępnia kolejne swoje dane (rys.6).

Rysunek 6 Przykład strony logowania do bankowości internetowej
[Krok; 6] Przestępcy stosują również dodatkowe warianty schematu informując ofiarę, że aby otrzymała ona zwrot środków z inwestycji musi opłacić podatek dochodowy. Najczęściej ofiara nie posiada już własnych środków na dokonanie tej czynności, w związku z tym przestępcy proponują jej zaciągnięcie kredytu. Składając za ofiarę internetowy wniosek o kredyt, oszuści proszą ją o podanie kodów autoryzujących SMS oraz informują ją, że w przypadku kontaktu Banku w celu potwierdzenia dyspozycji wypłaty kredytu czy realizowanych operacji na rachunku, ofiara ma wszystko potwierdzić.
[Krok; 7] Środki z rachunku ofiary mogą zostać rozdysponowane przez przestępców w następujący sposób:
- przelewem na rachunek innej ofiary lub słupa,
- przelewem na rachunek zagraniczny,
- przelewem na giełdę kryptowalut,
- płatność kartą na giełdy kryptowalut.
W zależności od scenariusza oszustwa może pojawić się w nim dodatkowy element jakim jest poproszenie ofiary o przesłanie skanu swojego dowodu osobistego, który może zostać wykorzystany przez przestępców do:
- założenie rachunku bankowego na tak zwaną skradzioną tożsamość,
- zaciągnięcie na dane ofiary kredytu/pożyczki krótkoterminowej,
- rejestracji na podane dane konta na giełdzie kryptowalut.
Dodatkowe warianty
Zdarza się, że po wszystkich powyższych krokach przestępcy informują jeszcze, że należy zweryfikować numer rachunku, aby ten nie został zablokowany po wpłacie, rzekomo zarobionej, wysokiej kwoty. W kolejnym etapie przysyłają link do strony phishingowej, wykorzystującej np. wizerunek Komisji Nadzoru Finansowego, aby zwiększyć wiarygodność prowadzonego scenariusza. Na tym etapie ofiara uzupełnia formularz, w którym podaje swoje dane osobowe oraz wybiera bank, w którym posiada rachunek. Następnie poszkodowany przekierowywany jest do strony łudząco przypominającej bankowość internetową wcześniej wybranej organizacji. To tutaj, pod pretekstem potrzeby zalogowania się i dokończenia weryfikacji, podaje dane logowania do bankowości elektronicznej.

Rysunek 7 Przykład strony phishingowej do rzekomej weryfikacji rachunku

Rysunek 8 Przykład strony phishingowej do rzekomej weryfikacji rachunku

Rysunek 9 Przykład strony phishingowej do rzekomej weryfikacji rachunku
Zdarza się również, że ofiara trafia na reklamę informującą np. o rzekomym aresztowaniu osób wyłudzających pieniądze i możliwości odzyskania ich. Po wejściu w link z reklamy, pojawia się strona, na której ofiara musi wprowadzić swoje dane osobowe oraz podać informację na jaką kwotę została oszukana. W kolejnym etapie na podane dane przestępcy wykonują połączenie głosowe. Tym sposobem starają się oszukać osobę, którą w przeszłości już została przez nich wykorzystana, ponownie ją okradając.

Rysunek 10 Przykładowa reklama oszukańcza

Rysunek 11 Przykładowa strona phishingowa wyłudzająca dane
Socjotechnika stosowana przez przestępców w tym schemacie oszustwa pokazuje jak dobrze są oni przygotowani a osoba, która padnie ich ofiarą często jest przez nich manipulowana przez parę miesięcy biorąc jednocześnie nieświadomy udział w przestępstwie prania brudnych pieniędzy.
Aby nie paść ofiarą oszustów grasujących w sieci należy pamiętać o kilku podstawowych zasadach bezpieczeństwa:
- przede wszystkim kieruj się zasadą ograniczonego zaufania – nigdy nie masz pewności kto może znajdować się po "drugiej stronie" w sieci,
- nigdy nie loguj się do bankowości internetowej w trakcie kiedy udostępniasz komuś zawartość swojego pulpitu,
- nigdy nie podawaj osobie trzeciej kod-ów SMS autoryzujących operacje bankowe,
- zawsze dokładnie czytaj komunikaty i sprawdzaj transakcje, które potwierdzasz w aplikacji mobilnej lub za pośrednictwem kod-ów SMS, w szczególności zwróć uwagę na numer rachunku odbiorcy i kwotę realizowanej operacji,
- jeżeli realizujesz przelew na rachunek firmy oferującej inwestycje lub na giełdę kryptowalut to zwróć uwagę, że dane odbiorcy przelewu nie powinny być danymi osoby fizycznej,
- pamiętaj o dokładnym sprawdzeniu informacji o firmie inwestycyjnej czy takie usługi w rzeczywistości ona oferuje oraz zweryfikuj giełdę kryptowalut jaką ma opinię w sieci, możesz również posiłkować się listą ostrzeżeń KNF, szybki i duży zysk powinien wzbudzić w Tobie czujność.
Pobierz dokument: