Poniżej przedstawiamy pełny opis schematu oszustwa oraz dokument PDF, w którym umieściliśmy wybrane screenshoty dotyczące tego oszustwa.
PEŁNY SCHEMAT OSZUSTWA:
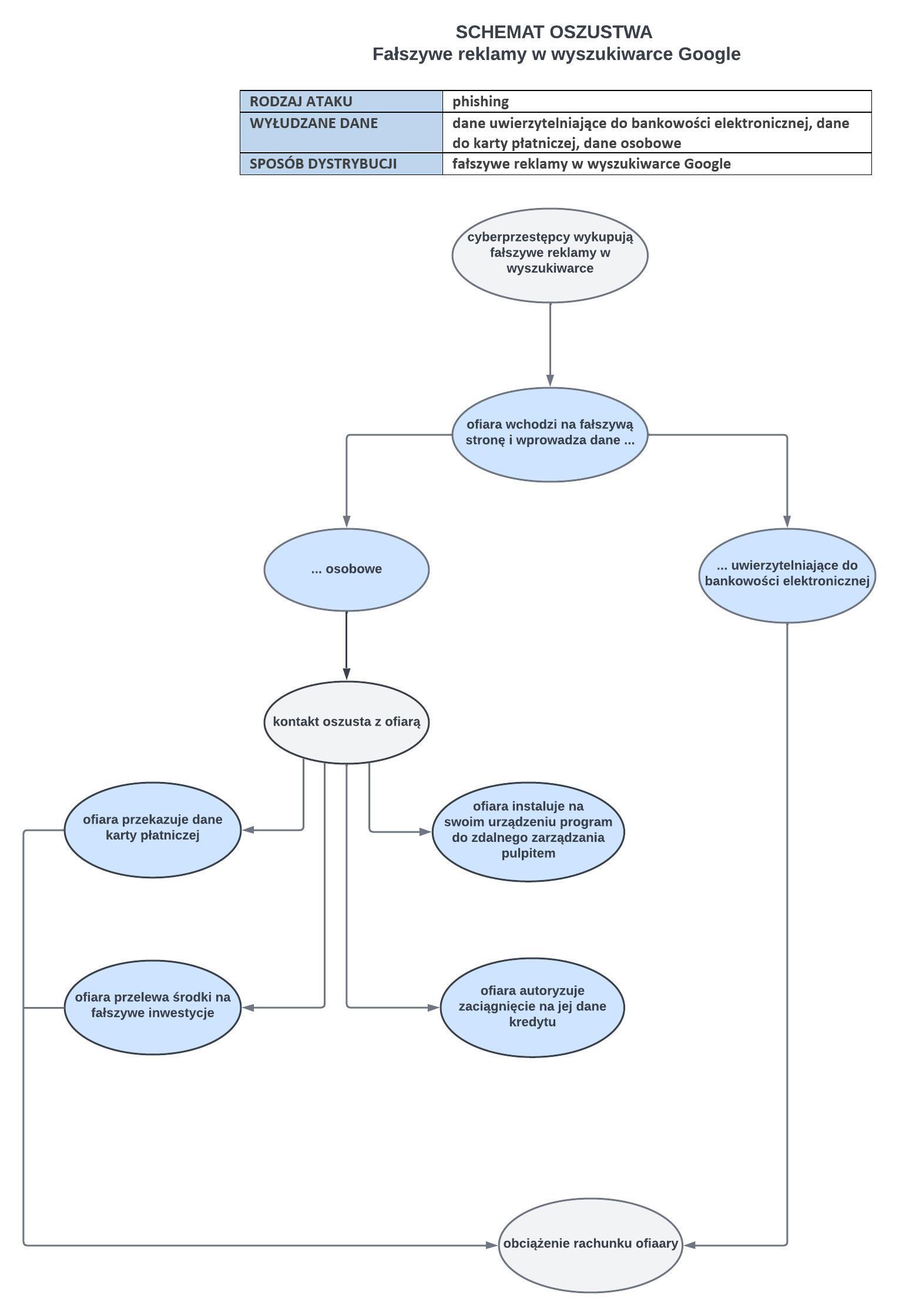
Cyberprzestępcy wykorzystują fałszywe reklamy w wyszukiwarce Google do dystrybucji niebezpiecznych stron podszywających się pod bankowość elektroniczną bądź znane, zaufane spółki. Jeżeli nieświadomy użytkownik nie zauważy, że adres strony, której poszukuje się nie zgadza, wpadnie w pułapkę oszusta. Po kliknięciu w link użytkownik przenoszony jest na fałszywą stronę, gdzie oszuści wymagają wprowadzenia swoich poświadczeń logowania bądź dokonania rejestracji.
[Krok; 1] Oszustwo rozpoczyna się od wykupienia fałszywej reklamy przez cyberprzestępców w wyszukiwarce Google. Użytkownikowi, który wyszukuje hasło związane z inwestowaniem (rys. 1) bądź stronę do logowania do banku (rys. 2) wyświetlana jest na pierwszym miejscu w wynikach wyszukiwania reklama z tym związana.

Rys. 1 Przykład fałszywej reklamy pojawiającej się w wynikach wyszukiwania po wpisaniu frazy związanej z inwestowaniem

Rys. 2 Przykład fałszywych reklam podszywających się pod BOŚ Bank
[Krok; 2] W kolejnym kroku potencjalna ofiara wchodzi na stronę phishingową. W zależności od wariantu oszustwa cyberprzestępcy mogą wymagać wprowadzenia danych :
- osobowych, które posłużą cyberprzestępcom do nawiązania z nią kontaktu (rys. 3)

Rys. 3 Oszukańcza strona, na której cyberprzestępcy podszywają się pod PKN Orlen i zachęcają do dokonania rejestracji
- logowania do bankowości elektronicznej (rys. 4)

Rys. 4 Fałszywa strona podszywająca się pod BOŚ Bank, wyłudzająca poświadczenia logowania do bankowości
W dalszej części oszustwa cyberprzestępcy mogą wykorzystywać warianty oszustwa „na fałszywe inwestycje”.
[Krok; 3] Po podaniu swoich danych na fałszywej stronie z ofiarą kontaktuje się konsultant podszywający się pod pracownika firmy inwestycyjnej i oferuje zakup akcji.
W zależności od scenariusza cyberprzestępcy podczas rozmowy mogą wymagać od ofiary:
- podania danych karty płatniczej,
- dokonania wpłaty na wskazany przez konsultanta rachunek bankowy, aby możliwe było rzekome uruchomienie konta na platformie inwestycyjnej, pozwalającej na monitorowanie zakupionych akcji,
- zainstalowania na jej komputerze programu do zdalnego zarządzania pulpitem tj. TeamViewer, AnyDesk, QuickSupport czy Alpemix i podania danych, dzięki którym oszust może zdalnie zarządzać urządzeniem ofiary. Cyberprzestępcy często wymagają także zalogowania się na swoje konto bankowe, dzięki temu ofiara udostępnia im swoje dane.
- podania kodów autoryzacyjnych przez ofiarę, które otrzymuje na swój telefon za pośrednictwem wiadomości SMS, co pozwala na kradzież środków znajdujących się na rachunku bankowym, a także zawarcie umów o pożyczki gotówkowe.
[Krok; 4] Środki z rachunku ofiary mogą zostać rozdysponowane przez przestępców w następujący sposób:
- przelewem na rachunek słupa,
- przelewem na rachunek zagraniczny,
- przelewem na giełdę kryptowalut,
- płatność kartą w internecie,
- płatność kartą na giełdzie kryptowalut.
W zależności od scenariusza oszustwa może pojawić się w nim dodatkowy element jakim jest poproszenie ofiary o przesłanie skanu swojego dowodu osobistego, który może zostać wykorzystany przez przestępców do:
- założenie rachunku bankowego na tak zwaną skradzioną tożsamość,
- zaciągnięcie na dane ofiary kredytu/pożyczki krótkoterminowej,
- rejestracji na podane dane konta na giełdzie kryptowalut.
Aby nie paść ofiarą oszustów grasujących w sieci wystarczy pamiętać o kilku podstawowych zasadach bezpieczeństwa:
- uniwersalną wskazówką jest przede wszystkim zachowanie zdrowego rozsądku,
- pamiętaj o dokładnym weryfikowaniu adresu strony, na której się znajdujesz, oszuści tworzą strony zbliżone do tych oryginalnych, mogące różnić się tylko jedną literą, znakiem interpunkcyjnym bądź zmianą słowną,
- zachowaj ostrożność podczas wyszukiwania strony swojego banku za pośrednictwem przeglądarki i samodzielnie wpisuj adres strony internetowej, na którą chcesz wejść za pośrednictwem paska adresu,
- dodaj adres strony swojego banku do zakładek – to pozwoli mieć pewność, że znajdujesz się na właściwej stronie,
- szczególną uwagę zwróć na pojawiający się przy wynikach wyszukiwania pogrubiony napis „reklama” – wejście może prowadzić na niebezpieczną stronę,
- pamiętaj o zweryfikowaniu ustawionych limitów transakcji w bankowości elektronicznej,
- aby uchronić się przed cyberprzestępcami dobrą praktyką jest dokładne czytanie treści wiadomości SMS z kodem autoryzacyjnym, zawierających opis dokonywanej transakcji,
- należy pamiętać, że obietnica osiągnięcia wysokich zysków stanowi oszustwo. W przypadku oferty inwestycji zachowajmy wzmożoną ostrożność i kierujmy się zasadą ograniczonego zaufania. Nigdy nie można mieć pewności kto jest po drugiej stronie telefonu lub czatu.
Pobierz dokument:
Fałszywe reklamy w wyszukiwarce.pdf